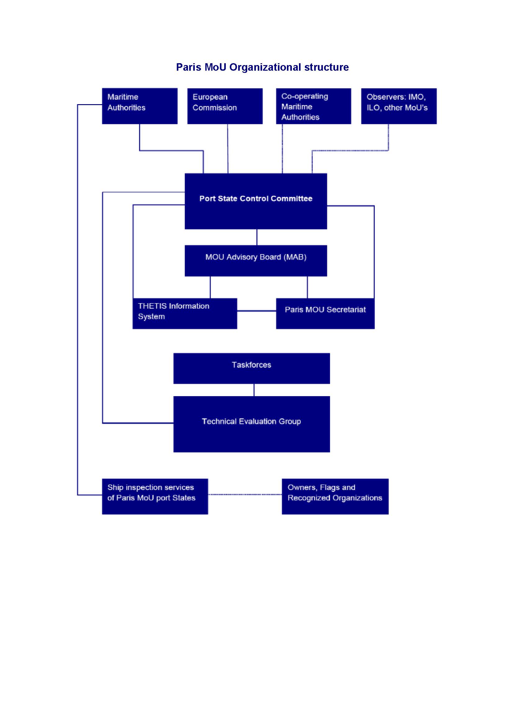
Organisation
The organization consists of 28 participating maritime Administrations and covers the waters of the European coastal States and the North Atlantic basin from North America to Europe.
The current member States of the Paris MoU are:
Belgium, Bulgaria, Canada, Croatia, Cyprus, Denmark, Estonia, Finland, France, Germany, Greece, Iceland, Ireland, Italy, Latvia, Lithuania, Malta, Montenegro, the Netherlands, Norway, Poland, Portugal, Romania, the Russian Federation, Slovenia, Spain, Sweden and the United Kingdom.
The Russian Federation is currently suspended until further notice.
Mission is to eliminate the operation of sub-standard ships through a harmonized system of port State control.
Annually more than 17.000 inspections take place on board foreign ships in the Paris MoU ports, ensuring that these ships meet international safety, security and environmental standards, and that crew members have adequate living and working conditions.
Basic principle is that the prime responsibility for compliance with the requirements laid down in the international maritime conventions lies with the shipowner/operator. Responsibility for ensuring such compliance remains with the flag State.